Блог Alt Agency

Предпроектное SEO-исследование: зачем и как делать SEO до разработки сайта

SEO Гайды

Введение

Большинство сайтов начинают делать одинаково.
Сначала появляется идея, затем копирайтер/проектировщик создает прототип, после этого подключается дизайнер и рисует все страницы, а далее разработчик его собирает на платформе, и через несколько недель или месяцев на свет появляется новый сайт.
И только потом кто-то задаёт неудобный вопрос: «А как этот сайт будет получать трафик?»
Каналов привлечения клиентов в России стало заметно меньше. Таргетированная реклама перестала давать результат, а контекстная реклама перегрета — после ухода Google основная нагрузка легла на Яндекс.Директ, где ставки выросли настолько, что экономика продаж часто перестаёт сходиться. В таких условиях SEO (поисковый) трафик становится одним из немногих устойчивых каналов роста.
И вот здесь начинается самое интересное.
По нашей практике, примерно 8 из 10 сайтов начинают заниматься SEO уже после запуска. Когда структура уже разработана, страницы созданы, а архитектура проекта не учитывает поисковый спрос и необходимость. В результате бизнес получает красивый сайт, который приходится повторно переделывать, чтобы он начал работать и приносить клиентов из поисковой-органической выдачи.
Предпроектное SEO-исследование, как раз и появилось как способ избежать этой ситуации.

Почему SEO нужно делать до разработки сайта

Поисковые системы сегодня оценивают сайты комплексно: структуру, полноту раскрытия темы, поведение пользователей, техническую архитектуру. Если сайт изначально построен без учёта этих факторов, его продвижение становится значительно сложнее или вовсе невозможным.
Часто это выглядит примерно так:
  • сайт уже разработан, но не покрывает поисковый спрос;
  • нужные страницы отсутствуют;
  • тексты не соответствуют реальным запросам пользователей;
  • структура не позволяет масштабировать контент.
В таких случаях SEO превращается в процесс исправления уже разработанных решений, на уровне самого фундамента. Иногда это означает добавление десятков страниц, а иногда — полноценную переработку структуры.
Поэтому логика предпроектного SEO довольно простая: сначала аналитика и стратегия, потом дизайн и разработка.

Какие задачи решает предпроектное SEO-исследование

Если упростить, предпроектное SEO помогает ответить на один ключевой вопрос:
Каким должен быть сайт, чтобы он мог получать поисковый трафик и приносить клиентов бизнесу?
Но внутри этого вопроса скрывается целый набор задач. Например, необходимо:
  • понять, какие запросы действительно ищут пользователи и какие из них приносят заявки;
  • определить, какие страницы должны существовать на сайте;
  • спроектировать структуру страниц, которая будет понятна поисковым системам;
  • подготовить рекомендации для копирайтинга и разработки;
  • определить потенциал трафика и роста;
  • сформировать стратегию продвижения на год после запуска сайта.
Для бизнеса это означает, что сайт создаётся не только как визуальный продукт для имиджа, но и как инструмент привлечения клиентов — здесь и сейчас.

Как провести предпроектное SEO-исследование

Этот этап часто воспринимается как «собрать ключевые слова» или получить расплывчатые рекомендации, но на практике всё намного глубже и сложнее.
Процесс обычно состоит из нескольких аналитических и практических шагов, каждый из которых влияет на архитектуру и результаты продвижения будущего сайта. Ниже расскажем, как мы это делаем в Alt Agency и самое главное — для чего.

#1 Интервьюирование ключевых лиц проекта

Работа начинается не с инструментов SEO, а с разговора. Мы проводим интервью с ключевыми участниками проекта — владельцем бизнеса, маркетологом, продакт-менеджером или руководителем направления.
На этом этапе важно понять не только продукт, но и контекст бизнеса. Например, какие услуги или категории товаров являются приоритетными, какие регионы важны для компании, какие задачи должен решать сайт: генерация заявок, поддержка продаж или усиление бренда.
Практика показывает, что именно здесь часто возникают первые интересные инсайты. Бывает так, что компания делает основной акцент на одном направлении, а реальные поисковые запросы пользователей сосредоточены вокруг другого. В таком случае архитектура сайта может измениться ещё до начала разработки.
Если попытаться провести такой анализ самостоятельно, стоит заранее подготовить список вопросов. Например:
  • какие продукты или услуги являются ключевыми для бизнеса?
  • какие сегменты клиентов приносят основной доход?
  • какие регионы важны для компании?
  • какие задачи должен решать сайт в ближайшие 1–2 года?
Такая информация становится фундаментом для всех следующих этапов исследования.

#2 SEO-анализ ниши, бизнеса и продукта

После интервью начинается аналитика рынка. Здесь мы рассматриваем нишу не с точки зрения маркетинга, а с точки зрения поискового спроса.
Важно понять, как пользователи формулируют свои запросы и какие продукты или услуги ищут чаще всего, когда и на каком этапе пути клиента принимается решение о покупке. Иногда это сильно отличается от того, как сам бизнес описывает свой продукт.
Например, в одной из ниш клиенты компании активно искали услугу по конкретной технологии, тогда как сайт был построен вокруг общего описания продукта. В результате страницы не соответствовали реальным запросам пользователей.
На этом этапе анализируется несколько ключевых вещей:
  • объём поискового спроса в нише;
  • основные категории продуктов или услуг;
  • структура спроса по регионам;
  • наличие информационных запросов вокруг продукта.
Такой анализ помогает понять, как рынок устроен в поисковой выдаче и какие направления сайта имеют наибольший потенциал роста.

#3 SEO-анализ конкурентов

Следующий этап — подробный анализ сайтов, которые уже занимают верхние позиции в поисковой выдаче.
Здесь важно не просто посмотреть несколько сайтов, а разобрать их системно. Обычно создаётся таблица, в которой фиксируются ключевые параметры конкурентов: структура страниц, типы контента, коммерческие элементы, особенности навигации и дополнительные разделы.
пример таблицы анализа конкурентов.
Такой анализ позволяет увидеть интересные закономерности. Например, часто оказывается, что лидеры выдачи имеют похожую структуру сайта или используют одинаковые типы страниц.
Также становится понятно:
  • какие решения действительно работают в нише;
  • какие элементы повышают доверие пользователя;
  • какие идеи можно использовать при SEO-проектировании нового сайта.
Для самостоятельного анализа достаточно выбрать 5–10 сайтов из поисковой выдачи и попытаться разобрать их структуру. Уже такой простой шаг может дать довольно много полезных инсайтов.

#4 Сбор семантического ядра и кластеризация

Следующий этап — сбор семантического ядра. Это список поисковых запросов, которые пользователи вводят в поисковых системах, когда ищут продукт или услугу.
Но сама по себе коллекция ключевых слов мало что даёт. Гораздо важнее правильно их сгруппировать. Этот процесс называется кластеризацией.
Запросы объединяются в смысловые группы, каждая из которых соответствует отдельной странице сайта. В результате получается карта поискового спроса, которая показывает, какие темы нужно раскрыть на сайте.
Обычно для одного проекта анализируются десятка тысяч фраз и только от 100 до 1000 поисковых фраз остаются в финальном документе.
пример таблицы с семантическим ядром.
Для тех, кто хочет попробовать сделать это самостоятельно, важно помнить одну вещь: ключевые слова должны отражать реальные запросы пользователей, а не внутреннюю терминологию компании.

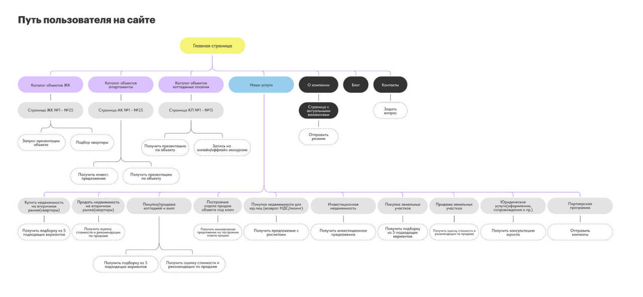
#5 Формирование карты сайта (состав страниц)

Когда рынок и конкуренты изучены, а семантическое ядро перестало быть загадкой можно переходить к архитектуре будущего сайта.
На этом этапе формируется карта сайта — список всех страниц, которые должны существовать на проекте. Это не просто перечень разделов, а логическая структура, которая должна покрывать поисковый спрос пользователей.
Очень важно понимать, что не все страницы обязательно создавать сразу. Многие из них могут появляться постепенно по мере развития проекта. Но базовую структуру лучше заложить на старте, чтобы сайт можно было масштабировать без серьёзных изменений и знать к чему нужно готовиться в будущем.
пример карты сайта
По нашей практике именно этот этап чаще всего вызывает удивление у клиентов. Например, вместо нескольких разделов может появиться десятки потенциальных страниц, которые закрывают разные группы поисковых запросов.

#6 SEO-архитектура страниц (поблочно)

После того как структура сайта и семантика определены, начинается работа над архитектурой конкретных страниц.
На этом этапе мы подробно описываем, из каких блоков должна состоять каждая ключевая страница. Это позволяет объединить задачи SEO, дизайна и конверсии.
Например, для коммерческих страниц могут быть предусмотрены блоки:
  • описание услуги или продукта;
  • преимущества компании;
  • ответы на частые вопросы;
  • примеры выполненных работ;
  • формы обратной связи.
Такая схема становится полезной инструкцией для дизайнеров и разработчиков, потому что она показывает не только структуру страницы, но и её смысловую логику.

#7 Разработка шаблонов Title, Description и H-заголовков

На основе структуры страниц разрабатываются шаблоны метатегов и заголовков.
Речь идёт о таких элементах как Title, Description и заголовки H1, H2, H3. Эти элементы помогают поисковым системам понимать содержание страницы и влияют на её вид в поисковой выдаче.
Создание универсальных шаблонов позволяет решить сразу несколько задач. Во-первых, сайт получает единый стандарт оформления страниц. Во-вторых, новые страницы можно создавать быстрее, не ломая SEO-структуру.
Это особенно важно для проектов, которые планируют активно расширять контент и добавлять новые разделы.

#8 Рекомендации по копирайтингу и контент-стратегии

После этого формируются рекомендации для будущего контента сайта.
Важно понимать, что хороший SEO-текст — это не просто набор ключевых слов c перебивками от копирайтера. Он должен отвечать на реальные вопросы пользователей и помогать им принять решение.
Поэтому на этом этапе мы определяем:
  • какие темы должны быть раскрыты на страницах;
  • какие вопросы чаще всего задают пользователи;
  • какие элементы усиливают доверие к компании.
Такие рекомендации позволяют копирайтеру работать не «вслепую», а опираться на данные и структуру проекта.

#9 Формирование стратегии SEO-продвижения

Финальный этап исследования — формирование стратегии дальнейшего продвижения сайта.
Это своего рода дорожная карта развития проекта. В ней фиксируются основные задачи, приоритетные направления роста и последовательность действий.
Чаще всего стратегия составляется на период от нескольких месяцев до года. Она помогает понять, какие шаги нужно предпринимать после запуска сайта и как постепенно увеличивать поисковый трафик.
Для бизнеса такой документ полезен тем, что он даёт понятный ориентир: какие задачи предстоит решать, какие ресурсы потребуются и какие результаты можно ожидать при системной работе.
Иногда кажется, что SEO-исследование — это дополнительный этап, который увеличивает бюджет проекта. На практике чаще происходит наоборот.
Без предварительной аналитики компании сталкиваются с типичными проблемами:
  • приходится создавать новые страницы уже после запуска;
  • тексты переписываются несколько раз;
  • структура сайта меняется;
  • разработчики возвращаются к уже завершённым задачам;
  • из-за переделок одного и того же по несколько раз, бюджет только раздувается.
Все эти изменения стоят значительно дороже, чем аналитика на старте.

Когда предпроектное SEO особенно важно

Есть ситуации, когда такой этап становится особенно полезным.
Например:
  • запуск нового сайта;
  • редизайн и переезд на новую платформу;
  • запуск нового продукта или направления;
  • масштабирование бизнеса в поиске.
Во всех этих случаях SEO-аналитика помогает избежать типичных ошибок, сэкономить бюджет и ускорить рост проекта и возврат инвестиций в продвижение.

Почему этот этап кажется простым только на первый взгляд

Если посмотреть на список этапов предпроектного SEO-исследования, может показаться, что это довольно линейный процесс: собрать ключевые слова, посмотреть конкурентов, составить структуру и т.д..
Но на практике за каждым из этих шагов скрывается серьёзная аналитическая работа.
Нужно одновременно учитывать:
  • поисковый спрос пользователей
  • логику работы конкурентов
  • особенности продукта
  • цели бизнеса
  • будущую масштабируемость сайта
Кроме того, все эти элементы должны соединиться в единую архитектуру проекта. Ошибка на одном из этапов может повлиять на весь сайт.
Именно поэтому предпроектное SEO-исследование обычно выполняется до разработки, в этот момент гораздо проще скорректировать структуру, чем переделывать готовый сайт.

Заключение

Предпроектное SEO-исследование — это не дополнительная услуга и не «опция для галочки», это этап, который помогает понять, каким должен быть сайт ещё до начала дизайна и разработки.
Если дизайн определяет внешний вид проекта, то SEO-исследование формирует его архитектуру: структуру страниц, логику контента и потенциал будущего трафика.
Именно поэтому многие компании предпочитают сначала провести такую аналитику, а уже затем переходить к разработке сайта. Это позволяет избежать типичных ошибок и сразу заложить основу для роста поискового трафика.
Если вы находитесь на старте разработки сайта или только планируете начинать работы, предпроектное SEO-исследование поможет заранее понять, какой должна быть структура сайта, какие страницы действительно нужны и какой потенциал поискового трафика есть у вашей ниши.

Если хотите обсудить ваш проект, задать вопросы по SEO или понять, как лучше спроектировать сайт ещё до начала разработки — напишите нам. Будем рады посмотреть на задачу и поделиться своим опытом.